企业介绍页
乔布斯仅用一页纸就清晰描述了苹果的背景和业务数据。介绍项目时,有两种高效方式:
- 市场定位法:通过什么产品/服务解决谁的问题,如何盈利
- 对标法:如”文和友是小龙虾界的麦当劳”,”办公家具领域的小米”
痛点分析页
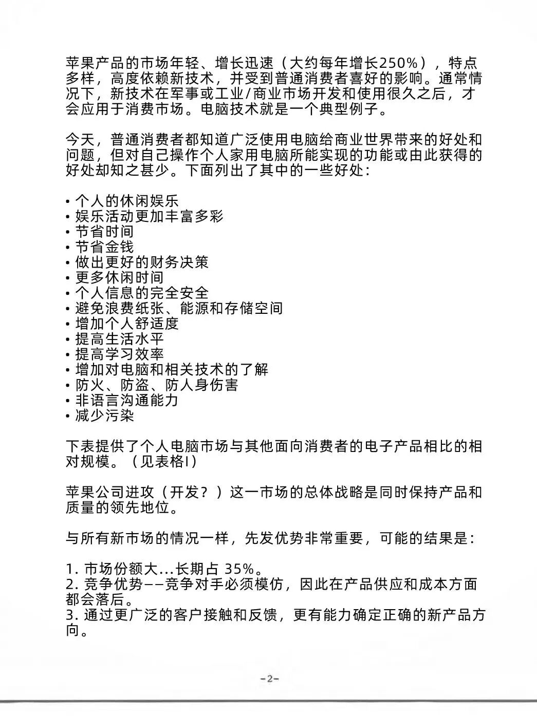
苹果明确了15个消费者潜在需求点,突出强烈的市场痛点和冲突。最后画龙点睛:成为产品和质量的双重领导者。痛点越真实、越强烈,越能打动投资人。
解决方案页
苹果已推出第一款产品,因此预测能获得35%市场份额。解决方案要简单直白,避免过度包装:
- 竞争者只能仿制苹果产品,导致对手在产品和成本上始终滞后
- 苹果拥有更好的客户接触和指导能力
- 引领市场产品发展方向
市场分析页
苹果用图表将市场细分为五个领域:兴趣、计算机、教育、娱乐和家用。结论明确:专业市场将萎缩,娱乐和家用市场将成为主角。图表化展示市场规模既能体现实干精神,又能给投资人留下想象空间。
产品展示页
即使刚成立不久,苹果已规划进军欧洲市场,连组织架构都清晰明了。路演现场一定要动态展示产品,像乔布斯发布会一样呈现产品如何颠覆现有市场,突出与竞争对手的差异化卖点。
财务数据页
投资人是“数学动物”,特别关注投资回报率。苹果重点展示了优异的产品利润结构,甚至详细列出了BOM成本。同时说明了财务结构和融资需求,用用户反馈、媒体报道和运营数据证明产品的前景。
最后一页:融资需求
乔布斯制定了明确的产品规划和个人电脑发展计划。苹果当时仅需30万美元推出新一代电脑,资金用途清晰具体。
下面我们就来看看这份商业计划书。
马库拉的执笔下,从格式到内容编排非常专业、完整。它包括了以下三大部分:
● 导言和摘要
● 产品和营销计划
● 运营计划


导言与摘要
INTRODUCTION AND SUMMARY
第一段是苹果成立的故事。从项目信息来看,这段话简单说明了苹果“通过什么产品、什么服务解决了谁的问题,用什么赚钱”这个最核心、基本的问题。
第二、三段便是目前产品AppleⅡ的收益现状以及后续的新产品计划、新市场规划的概述。


产品和营销计划
PRODUCT AND MARKETING PLANS
接下来的内容便正式进入了正题,BP从市场、产品计划、营销计划、市场竞争几个方面详细叙述苹果想要如何解决市场痛点、未来市场的潜力以及其独特的商业模式等。




接着苹果将现存市场规模按产品类型进行了划分和分析与预测。它用图表把整个市场细分为5个市场:兴趣、计算机、教育、娱乐和家用,并得出结论:未来的专业市场将会萎缩,而娱乐和家用会是市场的主角。在阐述这一点的时候,BP中使用了大量的图表来让自己的论述更清晰、充分。






下面是上文中提到的部分图片、表格:



产品计划
在这一部分中,苹果详细阐述了当下主力产品AppleⅡ的产品信息与竞争优势。




营销计划
营销计划分为商品销售和分销两部分叙述。在营销计划中,苹果提出其营销策略是:
利用多种渠道来接触经销商和潜在客户。






市场竞争
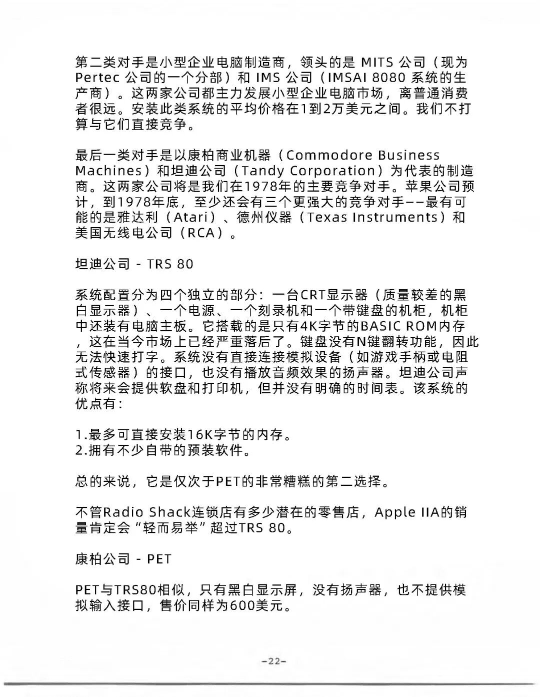
当年,苹果的市场竞争对手主要分为三类:
1.爱好者产品制造商
2.小型企业电脑制造商
3.个人电脑制造商








运营计划
OPERATING PLAN
在这一部分,主要是阐述了公司组织和人员配备、生产计划、业务计划等信息。这是1977年苹果公司的P&L表:

在附录中,列举了苹果的软件库及政策协议、对欧洲市场的分析和决策甚至组织架构(推迟欧洲市场,集中进行研发,但已经布署了经销商并获得了订单),以及能够说明其财务结构和佣资需求的BOM成本表、财务测算表等。
在这里面,有一页很重要的内容——苹果的产品开发流程,也是对风险的防范措施,显示出了马库拉成熟的考虑。可以说,这是这份文档价值最高的一部分,在现在仍然具有较高的价值。


通过这份BP我们可以看到,1977年的苹果虽然是一家初创公司,但是在用户反馈、媒体报导、运营数据和财务数据等方面的表现都是可圈可点的。
原创文章,作者:爱运营,如若转载,请注明出处:https://www.iyunying.org/operate/356336.html