今日,港交所官网显示,京东工业股份有限公司(简称“京东工业”)港交所已通过聆讯。
美银证券、高盛、海通国际及瑞银将担任联席保荐人,负责推进后续发行工作。
据了解,这是京东工业第四次冲击港股上市,京东工业曾于2023年3月、2024年9月、2025年3月三次递表,均因招股书有效期届满而失效。

若此次上市成功,京东工业将成为继京东集团、京东物流、京东健康、达达集团、德邦物流之后,京东集团旗下第六家登陆资本市场的企业。

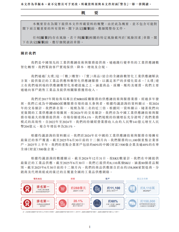
财务数据显示,京东工业近年营收保持稳定增长,持续经营业务总收入从2022年的141亿元增长至2023年的173亿元,2024年进一步增至204亿元。
截至2025年6月30日,京东工业持续经营业务总收入为103亿元,较2024年同期的86亿元增长18.9%。

原创文章,作者:爱运营,如若转载,请注明出处:https://www.iyunying.org/news/357897.html